【藥品類別】維生素類
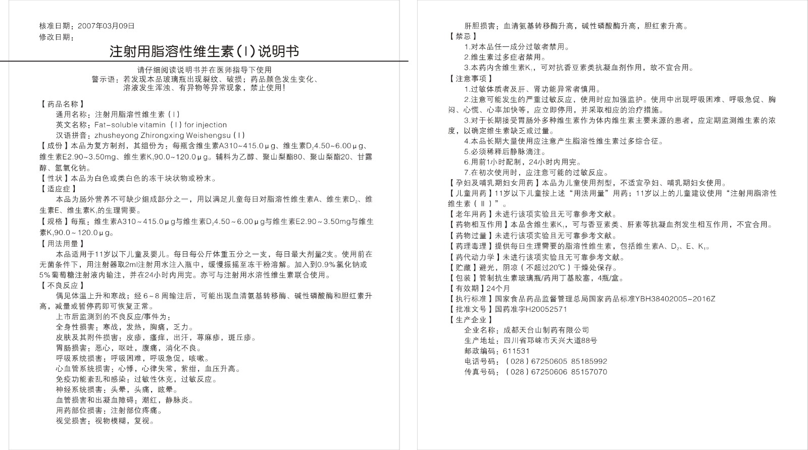
本品為腸外營養不可缺少的組成部分之一,用以滿足兒童每日對脂溶性維生素A、維生素D2、維生素E、維生素K1的生理需要。
【通用名】注射用脂溶性維生素(Ⅰ)
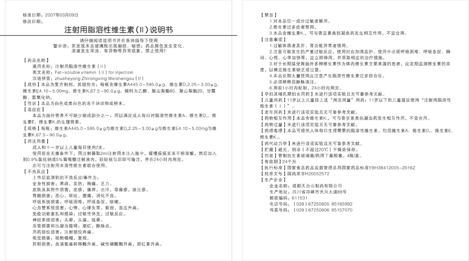
本品為腸外營養不可缺少的組成部分之一,用以滿足成人每日對脂溶性維生素A、維生素D2、維生素E、維生素K1的生理需要。
【通用名】注射用脂溶性維生素(II)
本品系腸外營養不可缺少的組成部分之一,用以滿足成人和11歲以上兒童每日對脂溶性維生素和水溶性維生素的生理需要。
【通用名】注射用脂溶性維生素(II)/注射用水溶性維生素組合包裝
【藥品類別】微量元素、礦物質及其它營養藥
適用于需要非口服途徑補充水份或能源及電解質的患者的補液治療。
【通用名】轉化糖電解質注射液
適用于需要非口服途徑補充水分或能源及電解質的患者的補液治療。
【藥品類別】減輕應激胰島素抵抗理想的功能性糖類能量輸液
適用于:1.藥物稀釋劑;2.適用于需要非口服途徑補充水分或能源的患者的補液治療
【通用名】轉化糖注射液
適用于
1、藥物稀釋劑。
2、適用于需要非口服途徑補充水分或能源的患者的補液治療。
集團簡介
子公司簡介
企業文化
歷史沿革
企業榮譽
聯系我們
麻醉鎮痛藥物
內分泌系統藥物
腸內腸外營養藥物
神經精神系統藥物
心血管系統藥物
腫瘤相關藥物
消化肝病藥物
男科藥物
其他
創新研發
管線
平臺
企業新聞
藥政法規
股票信息
公司公告
行情信息
互動問答
個股F10
投資者熱線
用人理念
人才戰略
人才招聘
+86-0893-7834865(投資者熱線)
+86-028-67250620(產品信息)
原料藥采購咨詢
海思科投資者關系
COPYRIGHT 2022 @ LA SEINE MANOR ALL RIGHTS RESERVED.
藏ICP備20000012號-1 蜀ICP備16033962號-2 蜀ICP備16033962號-3 藏公網安備 54222102000053號 (藏) -非經營性-2019-0003